JVID

English   |

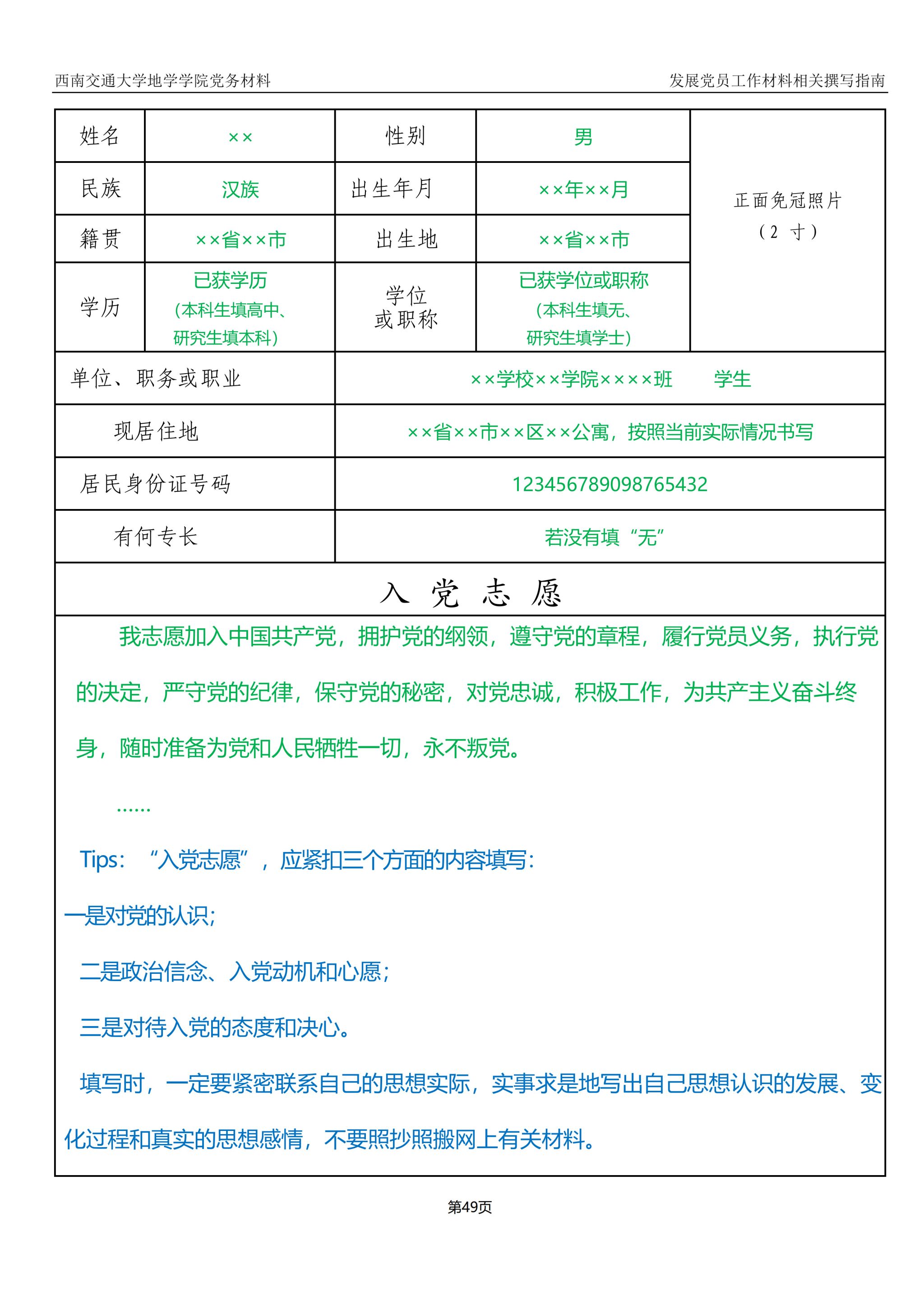
入党志愿书封面样式及撰写指南

  作者:地学学院党委     日期:2021-10-20   点击数:  

入党志愿书样例

入党志愿书撰写指南

入党志愿书扫描版需联系党建指导老师获取,仅供写草稿时使用,A4双面打印;入党志愿书封面印有党徽,必须单独彩色打印。

入党志愿书原件每人仅有一份,请同学们规范填写,认真对待!